从整治走向全面治理——龙岗区“城中村”综合治理现状摸底调查与分类实施指引
发布时间:2025-11-27文章来源:
“城中村”曾经是深圳“脏乱差”的代名词,但不可否认,“城中村”是深圳城市发展的特殊载体和重要单元,不仅承担着“低成本生活区”的重要功能,也是城市管理治理的重点区域。龙岗是城中村大区,全区共有478个城中村,占深圳全市城中村总数的近1/4;总用地面积约68平方公里,占全区建设用地面积的近1/3。在全市启动新一轮城中村综合治理三年行动计划框架下,创新龙岗城中村综合治理模式,对全市城中村综合治理工作的推进具有重要的示范意义。

龙岗区“城中村”范围图
由我司规划事业一部特区研究所编制的《龙岗区“城中村”综合治理现状摸底调查与分类实施指引》,在摸清龙岗全区城中村区位条件、建设情况、居住密度、已治理内容、城市更新及文保建筑等基本情况的基础上,对其安全隐患、配套设施、城市环境、人文特色等方面进行评估分类,通过有针对性提出分类指引,并创新治理实施路径,在2019年度深圳市第十八届优秀城乡规划设计项目评比中斩获二等奖。
为谁而治?如何针对不同对象系统性的提出治理目标和实施路径?
为创新者治:本次规划我们从中低收入人群、“码农”、草根创业者等不同“城中村”居住人群的需求特点出发,提出针对性的治理策略,为龙岗打造“创新高地”、高水平建设东部中心提供人才保障。规划将产业发展主导片区周边城中村综合治理的工作重点明确为“为制造业人才、中小微科创企业提供低成本优质居住空间”,在坂田华为、宝龙高新区、坪地低碳城等地“城中村”规划了大量品质提升设施,为人才提供良好的环境。

分类施策,确定不同类型城中村的治理重点
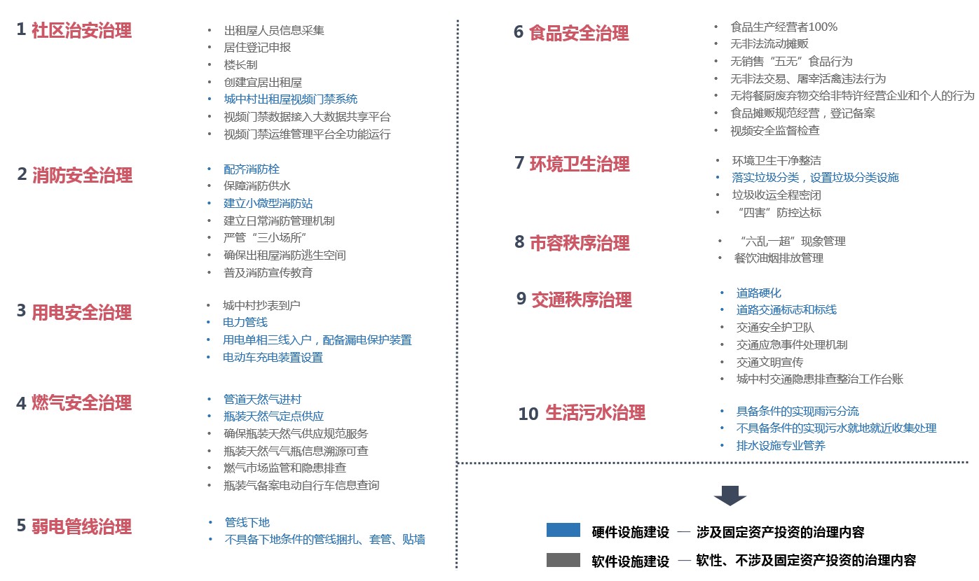
为居民者治:我们拟定了城中村社区治安治理、消防安全治理、用电安全治理、燃气安全治理、食品安全治理、弱电管线治理、环境卫生治理、市容秩序治理、交通秩序治理和生活污水治理等十大治理行动的空间范围、主要内容、责任分工和实施路径,为居民建设安全、干净、有序、和谐的文明的幸福家园。

“城中村”治理十大行动计划
“一张蓝图”——如何形成高效的综合治理实施模式?
本次规划梳理出全面治理范围的“城中村”综合治理大台账与“城中村”市容环境提升计划项目地图,为后续街道统筹“城中村”综合治理及各单位落位建设项目提供“空间统筹”抓手,实现了管理创新。本次研究深刻反思“城中村”综合治理项目、管线项目、道路交通项目等工程造成道路反复挖掘、施工扰民现象产生的根本原因,结合市、区“多规合一”平台建设工作,以“项目计划+空间统筹”为抓手,完善区政府投资项目储备库建立机制,优化整合各类“城中村”综合治理项目建设内容,合理安排项目建设时序,从项目实施层面整合形成“一张蓝图”,切实提高政府投资效能。

示例:坂田街道“城中村”综合治理大台账
“三分靠治,七分靠管”——如何更高效的进行城中村管理?
我们在规划中提出建议,一是要规范划定龙岗区 “城中村”标准分区,推进精细化管理。根据治理内容建设主体自行划定范围,根据划定范围来获知城中村斑块编号及其基本情况,标准分区编号由“分类-街道-编号”构成,对其名称、面积、文物情况、交通、物业、垃圾分类、雨污、市容、燃气等治理情况列项,推进“城中村”精细化管理。二是要强化街道在 “城中村”综合治理中的主导作用。“城中村”治理分散在各职能部门事权范围内,缺乏统一管理与协调机制。因此我们建议加强政府投资与市场投资的衔接机制,强化街道在 “城中村”综合治理中的主导作用。

《龙岗区“城中村”综合整治现状摸底调查与分类实施指引规划研究》以详实的现状摸底、精确的空间界定、创新的治理策略,在把“城中村”建设成安全、干净、有序、和谐的幸福家园的过程中,发挥了重要的作用。并为从城市建设领域为解决发展不平衡、不充分这一当前社会主要矛盾提供了新思路。



粤公网安备44030002003468